首页» 党团建设» 党团动态
yl6809永利“党建引领青年发展”系列活动2024-2025学年立项启动说明会顺利举行
发文时间:2025-03-25

为深入贯彻落实党的二十届三中全会精神、全国教育大会精神,持续巩固拓展学习贯彻习近平新时代中国特色社会主义思想主题教育、党纪学习教育成果,深入筑牢思想根基,2025年3月20日下午,yl6809永利“党建引领青年发展”立项启动说明会在明德主楼728会议室召开。公司党委员工工作部副部长李佩洁,公司党委副书记、纪委书记胡玲莉出席会议,“党建引领青年发展”系列活动获得2025年度立项的项目负责人和所在党支部书记参会,会议由公司党务秘书蒋莉薇主持。

会议第一项,“党建引领青年发展”系列活动各专题代表分享项目开展计划。

“求知·党建引领理论学习”专题以政治经济学硕士党支部为代表,由该支部书记马鸿泽介绍项目《老员工党员网络“亚文化”现象的教育引导研究》开展计划:项目将围绕青年党员网络“亚文化”现象,结合定量与定性分析,拓展研究促进青年党员正确认识和处理网络亚文化的教育引导路径。

“求是·党建引领专业学习”专题以世界经济博士生第二党支部为代表,由该支部书记沈珂锐介绍项目《“全球南方”国家经济合作与产业升级路径研究》开展计划:支部计划在公司党委副书记范志勇老师的指导下,聚焦“全球南方”国家产业升级,将学科研究与党支部的组织优势相结合,深入探讨中国与南方国家的经济合作路径,破解发展悖论与促进经济自立的方案。同时鼓励低年级同学在数据分析、文献查阅和实地调研中积极参与,提升其科研能力与实践经验。

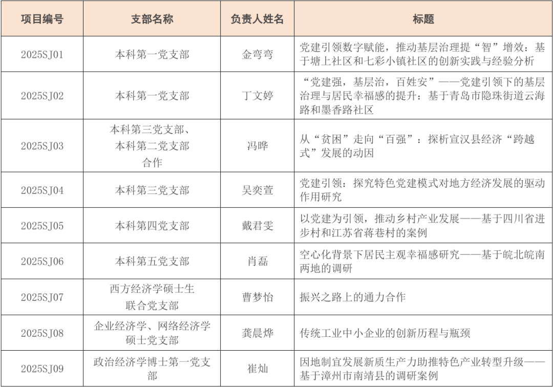
“求实·党建引领实践调研”以企业经济学、网络经济学硕士党支部为代表,由该支部党员龚晨烨介绍项目《传统工业中小企业的创新历程与瓶颈》开展计划:基于项目组成员在“现代化强国千企大调研”的调研基础,通过党支部开展实践经验和研究分享会,进一步加深交流研讨,开启思维碰撞。计划研究聚焦一家蓄电池行业的成功中小企业,回访追踪企业发展,探讨其在行业竞争与融资难双重挑战下的成长路径,形成具有实践价值的案例研究报告。

李佩洁老师对项目开展计划报告作出点评。她对同学们的选题创新性表示肯定与鼓励,同时对同学们提出三点建议:

一是强化党建引领,推动党建科研深度融合。要在科研过程中充分体现党建引领,使党建与学术研究相辅相成、相互促进。要注重发挥党员的先锋模范作用,在项目选题、研究推进、成果转化等环节突出党建特色,确保科研工作的政治正确性和实践指导意义,实现党建引领科研、科研促进党建的双向互动。

二是聚焦创新驱动,保障研究的创新与连续。科研项目的核心在于创新,项目团队需要围绕研究目标不断优化方案,确保研究内容紧跟学术前沿和国家发展需求。项目设计要经过多轮研讨、严格论证,既要符合学术规范,也要兼顾应用价值。

三是夯实作风建设,推动科研管理规范高效。要充分贯彻落实中央八项规定精神,反对形式主义和官僚主义,避免科研资源的浪费,将有限的经费用于研究的核心环节如数据采集、调研访谈、实验分析等。

胡玲莉作总结发言,她感谢李佩洁老师作出的指导,强调党建引领的重要意义,殷切希望同学们能够把握春季学期的宝贵时光,精心规划活动开展,切实做到党建与专业学习的深度融合。她提出三个“推动”的期望:

其一,推动党员参与,搭建交流平台。以党支部为引领,广泛动员党员,搭建跨年级、跨学历交流平台,促进知识共享与思想碰撞。

其二,推动科研协作,提升专业能力。坚持党建引领,将科研协作融入党建工作体系,紧密结合员工课题与教师研究,创造条件让员工深度参与科研项目,提升专业素养与科研能力。

其三,推动项目结项,助力人才培养。依托育人项目与育人平台,整合多方资源,确保项目高效结项,不仅为人才培养提供坚实支撑,更为创新型人才的成长构建良好生态,助力学术进步与社会发展。

胡玲莉表示,希望同学们弘扬严谨扎实、团结协作的精神,期待在中期汇报时看到高质量的精彩报告。

李佩洁、胡玲莉分发立项通知书。

求知·党建引领理论学习

求是·党建引领专业学习

求实·党建引领实践调研

公司党务秘书蒋莉薇讲解项目财务报销要求。

公司党委将始终坚持以习近平新时代中国特色社会主义思想为指导,高度关注青年成长,全力支持青年发展,积极创造成长机会,充分发挥青年力量,以高质量党建引领青年在时代大潮中砥砺前行、担当作为。本次“党建引领青年发展”立项说明会的召开,为后续工作的顺利推进奠定了坚实基础,各项目负责人应勇担重任、迎难而上,以坚定的信念和务实的行动践行庄严承诺。

(来源:撰稿 / 办公室 骆 洁 史丰图 邱子涵图片 / 宣传组 曾 尚 吴 编辑 / 宣传组 郭裕杰 程金格