首页» 科学研究» 媒体聚经
【百度网】贾根良:MMT及其对中国宏观经济政策制定的重要意义
发文时间:2022-07-03

国际金融危机爆发后以及为了应对新冠疫情,发达国家采取了创纪录的财政赤字稳定其经济的措施,导致了人们对国家财政支出的限制因素和公共债务的可持续性问题产生越来越大的兴趣,2019年在我国引发了“财政赤字货币化”的大讨论,但MMT(现代货币理论)在我国的传播过程中产生了严重的误解。本报告首先澄清与现代货币理论有关的两个概念,然后举四个例子简要说明现代货币理论(MMT)对中国宏观经济政策制定的重要意义,并提出相关政策建议。

一、澄清与现代货币理论有关的两个概念

(一)财政可持续性或财政空间到底是什么?

目前流行着三种衡量财政可持续性或财政空间的概念。第一种是武断的财政赤字率和债务门槛,如目前在中国仍占支配地位的所谓“3%的财政赤字率红线”。本文后面的《中国部门收支余额平衡状态图》说明了中国自2015年以来每年的财政赤字率都已超过3%,但现在人们仍在坚持“3%赤字率红线”的教条。第二种是将财政可持续性或财政空间视作国家可以动用或筹集的资金有多少,如yl6809永利集团中国宏观经济论坛(CMF)在2022年5月25日召开的“积极财政政策下的财政空间”的会议主报告使用的就是这个概念。第三种是债务利息支付的可持续性,美国著名的宏观经济学家Blanchard使用的就是这个概念。

上述流行概念都是将主权货币国家的财政开支错误地类比于家庭预算的产物,是自我强加的限制,不适合于具有通货发行垄断权的国家政府。为什么这样说呢?这涉及到一个最基本的问题:如果主权货币国家是其通货的垄断发行者,其财政开支的资金来自哪里?许多人不假思索地回答说来自税收和借债。错!如果主权货币国家是其通货的垄断发行者,它会缺钱吗?它需要收入和借债为其支出筹资吗?它还会用国家可以筹集的资金来定义其财政可持续性或财政空间吗?

如果您同意上述观点,仍然有可能会提出疑问:如果主权货币国家财政开支没有资金的限制,那么,是否它就没有约束了呢?约束当然是有的,这就是实际经济资源的限制,其中最重要的是通货膨胀约束。这就是MMT的财政可持续性或财政空间的概念,它用资源约束替代了资金约束,用通货膨胀约束替代了人为的收入约束。主权货币国家财政预算的核心是资源可得性的预算,并将通胀风险作为决策的重要指标,在做预算时,它要关注财政支出的结构,避免由于总需求过度、资源短缺和产能不足造成通货膨胀。资源约束的财政预算原则及其限制因素主要有以下三点:

首先,如果存在着较大的闲置产能和较高的失业率,没有实现充分就业,这说明政府支出不足,政府就需要提高赤字率。其次,传统的凯恩斯主义大水漫灌的刺激政策是有缺陷的,在没有达到充分就业之前,这种政策就会导致通货膨胀。因此,MMT强调财政预算要特别注重支出结构,避免资源瓶颈和结构性短缺,其最重要的创新就是提出和发展了就业保障这种能够同时达到价格稳定和充分就业的宏观经济管理框架。最后,所有的支出包括私人支出如果导致名义总需求的增长速度快于经济吸收总需求的实际能力,都会引发通胀,公共财政支出也不例外。因此,如果达到了充分就业,就必须注意发生通货膨胀的危险,但即使达到了充分就业,如果私人部门增加储蓄的愿望仍然是比较强劲的,那么,赤字增加仍是有必要的。至于如何应对通货膨胀问题,MMT有一套理论仍需要整理并介绍到国内来。

MMT认为,财政赤字的大小主要是由市场所决定的,它取决于非政府部门净储蓄的愿望。政府开支的自由裁量权在通常情况下大约只占到财政开支的30%左右,但即使是这种自由裁量权,一般也要适应非政府部门净金融资产增长的需求。非政府部门支出越强劲,赤字就会越低,在某些情况下甚至可能会变成盈余。政府有责任将其税收或支出水平设定在适当的水平,以确保通过政府总支出维持充分就业,做到既不发生通胀也不通缩,这就是勒纳在1943年提出的功能财政原理。

总之,MMT认为,财政赤字重要,因为它不仅为非政府部门提供净金融资产,稳定私人部门的财务结构(见后面),而且更重要的是,它是实现非财政的政治经济目标如充分就业、提高生产率和保障民生的基本政策工具,但赤字率高低并不重要,它需要根据实际经济状况来决定,MMT也从不主张无限期的赤字政策。与流行的看法认为MMT忽视通货膨胀问题恰恰相反,MMT的重点是关于物资保障和避免发生通货膨胀的经济学。

那么,现代货币理论为什么认为将国家财政类比于家庭预算是错误的呢?为什么主流经济学犯了这种错误呢?最重要的原因是它没有区分主权货币制度和非主权货币制度。简单地说,只有在欧元这种非主权货币制度下将国家财政类比于家庭预算才是成立的。对于欧元区各国来说,欧元不是本国发行的,它等同于外国通货,欧元区各国只不过是通货的使用者而已,因此,国家支出就与私人部门的家庭预算一样受到收入来源的限制。在新冠疫情暴发后,欧洲央行推出了紧急抗疫购债计划(PEPP),情况变得有点复杂,但由于时间关系,我们在这里无法讨论了。

在金本位和布雷顿森林体系(金汇兑本位制)这两种货币制度下,国家支出因为受到金本位的“金箍”这种“紧箍咒”的制约,所以,国家财政能力受到很大的限制,金本位和布雷顿森林体系的崩溃都会使主权货币国家的财政能力得到极大的解放。简单地说,现代货币理论就是对布雷顿森林体系崩溃之后主权货币运动规律的研究。

有关财政货币制度的历史演变及其理论问题的中文文献,请参见以下两篇文章:贾根良:《财政货币制度的革命与国内大循环的历史起源》,《求索》2021年第2期;贾根良、何增平:《货币演进的历史观与货币创造的政治经济学——与孙国峰教授商榷》,《浙江工商大学学报》2020年第12期。

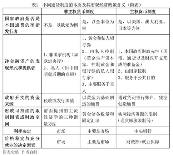
对现代货币理论的种种错误理解,如财政赤字货币化、财经纪律、央行独立、债务上限等都是没有主权货币(国家货币)制度概念的宏观经济学教科书思维的产物。主权和非主权货币制度在本质上是不同,其宏观经济政策含义存在重大差别,请看表1。

image.png

表1简单地对比了主权货币制度与和非主权货币制度的不同,其中一个重要的标准就是国家政府是否是本国通货的垄断发行者。但这只是必要条件,并非充分条件,如果国家政府承诺其通货可以兑换为贵金属或外国通货,并实行固定汇率制度,那么,即使它是本国通货的垄断发行者,那么,其货币制度也不是主权货币制度,如金本位和布雷顿森林体系。

从表1可以看出,主权货币国家的财政赤字创造的净金融资产(广义货币)替代了私人生产的“饥不能食,寒不能衣的金银(薛暮桥语,1945)”,主权货币政府的财政赤字“一举两得”:政府在服务公共目的的开支上从不会“缺钱”,非政府部门也因政府的财政赤字增加了资金或储蓄,这与主流经济学教科书的理论截然相反。表1也比较了不同货币制度在宏观经济政策其他方面的不同含义。

布雷顿森林体系是在上世纪70年代崩溃的,但迄今为止,主流经济学仍没有注意到这种重大历史变革与经济理论的关系。在上世纪90年代,因为机缘巧合与经济思想史中异端经济学传统等因素的交互作用,Wray、Mosler、Mitchell才注意到它对宏观经济学和宏观经济政策的颠覆性影响,从而导致了现代货币理论学派的诞生,我将MMT的诞生称作“哥白尼革命”。

image.png

表2只用了“政府财政与私人部门之间的关系”这一点简单地说明MMT的“哥白尼革命”:主流经济学认为公共开支的资金是由纳税人和富人提供的,新自由主义政治家撒切尔夫人的名言“只有私人货币,没有公共货币”就突出地反映了主流经济学的这种观念,但是在主权货币制度下,实际情况却是现代货币理论所阐明的国家财政赤字为非政府部门提供净金融资产,对于主流经济学和现代货币理论这两种不同的经济学范式和理论体系来说,这两者的关系是完全颠倒的。就像人们看到早晨太阳从东面出来、晚上从西面落山,因而凭“经验”得出太阳绕着地球转一样,主流经济学所谓“公共开支的资金是由纳税人所提供的”这一理论也是通过家庭预算这种日常经验和直觉得出的。而现代货币理论就像一个透镜一样,从现象深入到本质,揭示了主权货币的运动规律。与天文学相类比,如果说目前大学中讲授的宏观经济学和财政学教科书是“托勒密体系”,那么,MMT的宏观经济学就是“哥白尼体系”,正是从这种角度上,我们可以说它是经济学的一种“哥白尼革命”,它对宏观经济学等许多学科将产生颠覆性影响,许多问题需要重新认识。


(二)财政赤字货币化为什么是一个不恰当的概念?

在中国,“财政赤字货币化”是指央行通过购买国债为国家政府提供融资,简单地说,我国学者将中央银行在二级市场上购买国债支持财政的做法称为广义的财政赤字货币化,将在一级市场上购买国债的做法称为狭义的财政赤字货币化。

我首先要说明的是,在主权货币制度下,所谓“财政赤字货币化”是不可能发生的,因为国债的买卖不是政府自由决定的。

我们先看第一种情况,中央银行是否会从二级市场买入国债并不取决于政府部门,而是取决于私人部门的选择。在央行利率目标制下,如果私人部门对货币的需求上升,那么市场利率就会上升,为了维持目标利率,中央银行就会买入国债,释放流动性,从而满足私人部门对货币的需求。反之亦然。由此可见,国债的买卖不是央行可以自由决定的。

我们再看第二种情况:如果央行直接从财政部购买了国债,而财政部花费了它提供的通货,那么财政部支出的结果将是银行系统中出现超额准备金,利率将会下降,直至降至零。在这种情况下,为了维持央行的目标利率,央行将不得不出售等量的国债以减少准备金。显而易见,即使是在央行直接从财政部购买国债的情况下,央行只不过是充当私人部门买卖国债的中介而已。这两种情况都说明了在主权货币制度之下,国债的买卖实际上是一种货币政策,它只不过是维持利率目标的一种政策工具而已,没有融资的功能。

最后,从理论根源上说,这个概念本身是不恰当的,它是主流经济学“健全财政”思维和家庭预算类比的产物。国际金融危机爆发后,美联储在2008年对其一部分准备金没有采取发行国债的惯常做法,而是给其提供购买国债相当的利率,这就说明了作为通货垄断发行者,主权货币政府的中央银行通过调节超额准备金利率就可以达到维持目标利率的目的,没有必要发行国债。假如主权货币政府不再发行国债,那么,央行通过购买国债为财政部提供融资的假象不就完全消失了吗?现代货币理论认为“财政赤字货币化”是一个不恰当的概念,从来不使用这个概念,如果用这个概念来理解现代货币理论就是严重的误读。

有关MMT与“财政赤字货币化”概念的关系,请参看何增平、贾根良:《财政赤字货币化:对现代货币理论误读的概念》,《学习与探索》2022年第4期。

我国现在对MMT的误解比比皆是,但只能澄清以上两个概念。澄清的目的是为了理解MMT,只有真正理解了现代货币理论,我们才能充分发挥“财政作为国家治理的基础和重要支柱”的作用,这不仅是目前应对新冠疫情的需要,而且也是为了应对我国今后几十年所面临的许多重大经济社会问题的挑战。


二、MMT对中国宏观经济政策制定的重要意义

(一)对国内大循环的重要意义

假设在国际收支平衡或封闭经济条件下,试问:一国私人部门作为总体,其金融资产净值的增加将来自何方?或者说私人部门作为一个总体,其净货币收入增长将来自何方?在私人部门内部,由于每一项金融资产的创造和持有都会被另一项负债所抵消,显而易见,本国私人部门自身无法产生其金融资产净值;同样,由于一个私人部门的净货币收入等于另一个私人部门的净货币支出,本国私人部门作为总体也无法产生自身的净货币收入增长,本国私人部门作为总体,其净货币收入增长或金融资产净值必定来自外部,在国际收支平衡或封闭经济条件下,这必定来自作为通货发行垄断者的主权货币政府。这也就是说,国家财政赤字为私人部门提供净金融资产。用MMT的公式表示:主权国家政府财政余额=非政府部门余额,又等于国内非政府部门余额+国外部门余额,MMT把国外部门看作非本国政府部门,等式两边移项后就可以看出,国内非政府部门的余额等于本国政府部门余额+国外部门余额。

对于目前的中国来说,国内非政府部门余额等于中国政府财政赤字+贸易顺差,因为我们过去三十年一直是贸易顺差,今后几年甚至相当长时间仍有可能是贸易顺差。但是,当贸易顺差为零的时候,国内非政府部门作为整体,其净收入、或净金融资产或私人部门作为整体净利润的增加都必须由本国政府财政赤字来提供。这是现代货币理论揭示的一个基本经济规律。

image.png


上图是1990年-2021年的三部门收支部门平衡图,在该图中,灰色的部分是国内非政府部门盈余,它是由蓝色的国家财政赤字和桔黄色的贸易顺差提供的,当贸易顺差为零的时候,国内非政府部门的盈余都要由国家财政赤字来提供。从图中可以看出,自2015年开始,中国财政赤字率大幅度提高,这是外需下降导致贸易顺差减少等因素的必然结果。当贸易顺差增速下降时,如果国内非政府部门净储蓄仍保持增长,就必须增加本国政府财政赤字。

随着逆全球化进一步发展,在国外市场不断萎缩,各国都强调自给自足的情况下,我国必须转向国内大循环。国内大循环的关键性因素就是非政府部门的资本是否充裕,要使其充裕就必须稳定并加大政府财政赤字。2020年,我在《国内大循环:经济发展新战略与政策选择》这本著作中提出,国内大循环最基本的战略就是用贸易平衡战略替代出口导向型经济发展战略,其核心就是用增加本国政府财政赤字开支替代净出口。

(二)防范金融风险的真实含义

我国非政府部门特别是企业部门负债率(杠杆率)过高,存在较大范围的金融风险,因为要去杠杆,所以不愿投资。如何解决这个问题呢?我在2016年元旦提供给财政部的内部研究报告中就已提出:通过扩大(国家)政府赤字开支(加杠杆)降低非政府部门负债率(降杠杆)。

我们在前面已经指出,财政赤字=非政府部门净金融资产,因此,财政赤字率提高将降低非政府部门负债率。

如果理解了上述原理,我们就会明白目前在我国流行的“宏观杠杆率”特别是“总杠杆率”概念存在缺陷(如中国人民银行调查统计司杠杆率课题组:《宏观杠杆率测算及分析》,《中国金融》2021年第17期),其中“总杠杆率”将性质完全相反的“国家债务”与“私人债务”加总,发生这种错误的根源就在于它没有区分通货发行者与通货使用者。

“宏观杠杆率”等观念对经济政策制定产生了直接的影响,例如,2021年3月15日的国务院常务会议在确定该年政府工作报告重点任务分工时,要求“保持宏观杠杆率基本稳定,政府杠杆率要有所降低。”这种做法无法降低金融风险。

前面的中国部门收支余额平衡状态图已经说明,随着中国贸易顺差占GDP比例进一步降低,甚至出现贸易逆差,中国只有通过提高政府赤字率即提高政府杠杆率,才能稳定非政府部门的收支盈余,即稳定非政府部门总现金流入以增强其偿债能力,降低负债率,从而减少中国金融系统的结构性风险。

(三)建议大幅度降低政府债券利率

中国地方政府债务问题是人们一直关心的一个重要问题。我在这里要说,要辩证地看待地方政府债务问题,它使得我国避免了西方国家在2010年后几年所发生的破坏性很大的财政紧缩,对我国自国际金融危机爆发后到2013年的高速增长做出了重要贡献。

作为单一制国家,中国2021年末全国政府债务余额(中央政府加地方政府)是52.8万亿元,政府总负债率为46.2%,沿用传统思维对其评论说“低于国际通行的60%警戒线,风险总体可控”是错误的。

2021年,日本政府负债率为257%,美国联邦政府(不包括地方政府)负债率超过120%,不存在财政风险,在2021年之前很长时间也没有发生通货膨胀。美国和全球在过去十二个月的通货膨胀主要是由于大封锁导致的供给不足、垄断和俄乌战争等因素导致的。

在这里我只是简要评论一下某前财政部长在《财政研究》2021年第1期发表的《面向2035的财政改革与发展》,这篇文章对学术界和政策制定部门产生了广泛的影响,他说“(中国的)财政困难不只是近期、短期的事情,中期也会非常困难。从债务上看,政府债务问题越来越成为影响未来财政稳定和经济安全的重要因素。……(利息支付)在中央本级各项支出中排位第二。……大约四分之一的省级财政50%以上的财政收入将用于债务的还本付息。”

MMT告诉我们,作为主权货币发行的垄断者,国家财政不会发生困难,不存在因为财政所导致的经济是否安全的问题。

但这篇文章提到政府债务利息负担过重的问题,从MMT角度来看,这好解决。在目前的中国,降低政府债券发行利率(无论是国债还是地方政府债券利率)都是非常有必要的,近两年已经反映出这种趋势,地方政府债券平均发行利率已从2019年的3.47%下降到2022年3月的3.14%,但债券利率仍过高,这不仅导致利息支出占政府支出的大头,而且由于抬高了利率的总体水平,使中小企业贷款难和贷款贵问题难以得到解决,不利于目前“保市场主体”的方针,此外,它也给国外投机者提供了巨额的套利投机机会(参考贾根良《外资购买中国债的真相》,2020)。

因为作为货币发行垄断者的主权政府不需要发行债券为自己融资,而且利率是由央行所决定的,债券发行只不过是给零利率准备金(现金)持有者提供的一种替代性的有利息收入的资产而已,因此,中国可以仿照美国和日本的经验,较大幅度降低政府债券平均发行利率,例如将政府债券平均发行利率降到1%-1.5%之间,并同时采取抑制房地产和证券投机的措施。在这种情况下,如果投资者不接受,那别无办法——他们只能持有零利率的准备金了。

(四)实施就业保障计划

就业问题是我国目前和今后应对世界大变局都要面对的重大问题。

MMT认为,失业是一种货币现象,从劳动力的角度来看,非自愿失业的劳动力愿意为货币收入而工作,但无法获得货币工资;而从企业的角度来看,预期的成本和收益告诉它们多雇佣一个失业劳动力不能得到预期的利润,这就是凯恩斯在1936年提出的非自愿失业是对劳动力有效需求不足的产物。因为劳动力通过为国家提供商品和服务来换取货币,非自愿失业的存在就说明了作为货币垄断发行者的政府货币支出不足,没有满足私人部门货币收入的需要。因此,国家有责任实施“就业保障计划”,通过增加货币支出雇佣所有愿意工作并有工作能力的非自愿失业劳动力,该计划将由中央政府出资,由地方政府实施,按照当地最低工资水平雇佣所有愿意工作的劳动者。

“就业保障计划”不仅是实现充分就业的手段,而且也是稳定物价的宏观经济稳定器。因为作为通货的垄断发行者,国家享有为其所获得的商品和服务定价的特权,但是国家不需要设定所有的价格,只要固定具有关键性影响的商品和服务的价格,就可以固定其货币的价值。由于劳动力存在于所有商品和服务的创造过程中,因此,通过就业保障来调节劳动力价格就可以稳定本国经济中所有商品的价格,实现物价稳定,这是MMT在反通货膨胀的同时实现充分就业的基本理论。其基本原理是:在工资存在上升压力的时候,劳动者就从就业保障计划部门流向私人部门;在工资存在下降压力的时候,劳动者从私人部门流向就业保障计划部门,因此,就业保障计划起到了稳定工资、进而稳定物价的作用。

现代货币理论在就业保障的理论和实践问题上有大量的研究文献可供我国借鉴。近年来,我国城镇调查失业率一般在5%以上,今年4月达到6.1%,一个适当的“就业保障计划”就可以将城镇调查失业率降低到2%左右。就业保障计划对于目前中国“保居民就业”、“保基本民生”和预防通货膨胀具有重大意义,对于我国精准扶贫、解决相对贫困和缩小收入差距也具有重要意义。

2020年5月,我提交了一份关于就业保障试点工作的内参给国务院,但最后没有下文。目前由于受疫情影响,“就业保障计划”没办法在较大范围实施,但可以进行试点工作,通过试点积累经验,在疫情过后再在较大规模展开。

以上举了四个例子,简单介绍了MMT对中国宏观政策制定的重要意义,并提出了相关的政策建议。在最后,我们有必要指出,现代货币理论对解决我国许多重大的长期经济问题也具有直接的借鉴价值。例如:现代货币理论对于应对气候变化、能源转型和我国人口老龄化具有重大启发意义;对于理解社会保障制度和单一付款人医保制度的可持续性,提出了与主流经济学截然不同的理解;为我国运用使命导向型财政投资解决“卡脖子”技术和迎接下一次技术革命提供了新思路。

(文章来源于百度网