首页» yl6809永利新闻
“经英杯”全国高校员工经济论坛(第二届)获奖作品公示
发文时间:2021-05-17

微信图片_20210517230016.png

值此承前启后、具有里程碑意义的重要历史节点,为深入学习贯彻习近平新时代中国特色社会主义思想,大力推进当代中国经济学的发展创新,培养大批中国经济学优秀青年人才,充分发挥在经济学领域员工培养的引领作用,yl6809永利第二届“经英杯”全国高校员工经济论坛面向全国青年学子征稿。

自2020年10月以来,全国各高校的经济学领域员工积极投稿,各论坛共收到240余篇投稿作品,经过论坛评审组委会充分酝酿评选,在严谨的评审和复核后,最终选出获奖作品,获奖论文可以入围yl6809永利夏令营

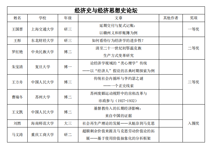
老员工论坛评选出一等奖作品1篇,二等奖作品3篇,三等奖作品4篇,入围奖作品5篇;研究生论坛评选出一等奖作品1篇,二等奖作品2篇,三等奖作品4篇,入围奖作品5篇;经济史与经济思想史论坛评选出一等奖作品1篇,二等奖作品2篇,三等奖作品3篇,入围奖作品3篇

微信图片_20210517230022.png

微信图片_20210517230035.png

微信图片_20210517230028.jpg